章節概述
本章探討 AI 專案中最關鍵但經常被忽視的環節:如何選擇正確的用例 (use case)。作者透過精準灌溉系統的失敗與成功案例,闡述一個核心觀點:大多數 AI 專案的失敗不是來自技術缺陷,而是從一開始就選錯了要解決的問題。
這個觀點挑戰了業界常見的迷思——認為 AI 專案的成敗取決於算法的先進性或數據的豐富度。作者強調,真正決定專案成敗的是:
是否找到了真正困擾用戶的問題:不是技術上有趣的問題,而是實際造成痛苦、值得解決的問題
是否理解了專家與用戶的差異:專家知道什麼該做,但真正的挑戰往往在執行層面
是否建立了人機協作的正確模式:AI 應該增強人類能力,而非挑戰人類專業
是否透過用戶研究驗證了需求:而不是憑想像或專家意見來定義問題
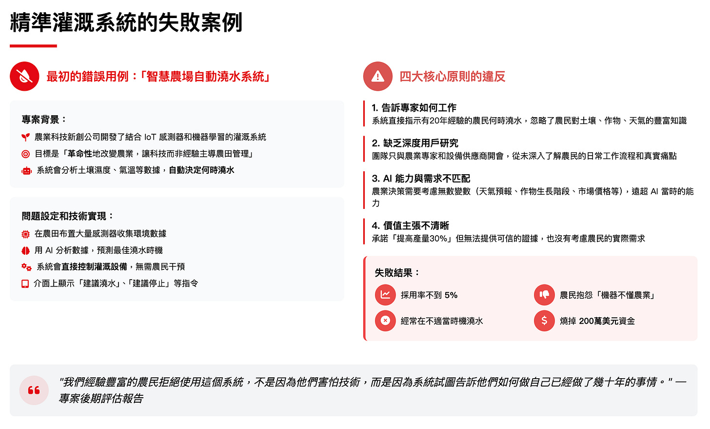
書中的精準灌溉系統案例完美說明了這些原則。最初的失敗版本試圖用 AI 告訴經驗豐富的農民何時澆水,結果遭到強烈抗拒。但重新定義問題後——讓 AI 提供精確的土壤和環境數據,由農民自己做決策——同樣的技術變成了受歡迎的工具。
關鍵洞察: 用例選擇的核心不在於「AI 能做什麼」,而在於「用戶真正需要什麼,以及 AI 如何最好地支持這個需要」。這需要設計師具備深度的用戶同理心和跨領域協作能力。
正確用例選擇的四大核心原則
案例研究:精準灌溉系統的失敗與重生
重新定義後的成功用例:「農民決策支援系統」
用例選擇的三層評估框架
第一層:用戶中心評估 (User-Centered Evaluation)
核心問題:
這個問題真的困擾用戶嗎?還是只是我們認為重要?
用戶花多少時間處理這個問題?頻率如何?
解決這個問題對用戶的價值有多高?
用戶目前用什麼方法解決這個問題?他們滿意嗎?
評估方法:
用戶訪談 (User Interviews):深入了解痛點的真實性和影響程度
時間追蹤研究 (Time-tracking Study):量化用戶在問題上花費的時間和精力
價值評估調查 (Value Assessment Survey):了解用戶願意為解決方案付出多少成本
工作流程分析 (Workflow Analysis):理解問題在整體工作流程中的位置
評分標準:
🔴 低影響:用戶偶爾遇到,有工作方案
🟡 中影響:用戶經常遇到,但可以忍受
🟢 高影響:用戶每天遇到,強烈希望改善
第二層:AI 適合性評估 (AI Suitability Assessment)
技術匹配檢查:
AI 在這個問題領域有證實的優勢嗎?
所需數據是否可獲得且品質足夠?
準確性要求是否在當前技術水平範圍內?
問題的複雜度是否適合機器學習方法?
人機協作設計:
AI 如何與人類專業知識結合?
決策責任如何分配?誰承擔最終責任?
錯誤的後果是什麼?可以接受嗎?
用戶如何理解和信任 AI 的建議?
實施可行性:
開發和維護成本是否合理?
整合到現有工作流程的複雜度如何?
需要多少用戶培訓和適應時間?
有足夠的反饋機制來改善模型嗎?
評估工具:
技術成熟度矩陣:評估 AI 技術在特定領域的成熟度
數據審計清單:檢查數據的可用性、品質、標註情況
錯誤成本分析:評估不同類型錯誤的代價
人機互動原型:測試用戶與 AI 系統的互動方式
第三層:商業價值評估 (Business Value Assessment)
量化效益計算:
時間節省:每個用戶平均節省多少時間?總時間價值是多少?
成本降低:減少哪些類型的成本?人力、設備、錯誤成本?
品質提升:準確率、一致性、合規性的改善如何量化?
收入增長:能否創造新的收入機會或提高客戶滿意度?
定性價值評估:
工作滿意度:減少重複性工作,讓用戶專注更有價值的任務
學習機會:幫助用戶提升技能,獲得新的洞察
競爭優勢:創造難以複製的能力差異
風險控制:提高決策品質,減少人為錯誤
商業模式考量:
投資回報期 (ROI Timeline):多長時間能回收投資?
規模效應 (Scale Effects):用戶增長時價值如何變化?
市場定位 (Market Positioning):如何與競爭對手差異化?
可持續性 (Sustainability):長期維護和發展的可行性?
綜合評分矩陣:
用例評估 = (用戶價值 × 0.4) + (技術可行性 × 0.3) + (商業價值 × 0.3)
評分範圍:1-10 分
- 8-10 分:強烈建議執行
- 6-7 分:值得考慮,需要更多研究
- 4-5 分:風險較高,需要謹慎評估
- 1-3 分:不建議執行
五大常見的用例選擇錯誤
用例驗證的三階段方法
第一階段:概念驗證 (Concept Validation)
目標: 驗證問題的真實性和解決方案的方向正確性
方法:
問題訪談:確認用戶真的有這個問題,並且願意為解決方案付出代價
解決方案概念測試:用低保真原型或故事板展示解決方案概念
競爭分析:了解市場上已有的解決方案和用戶的選擇
成功標準:
70% 以上的受訪用戶確認問題的存在和重要性
用戶能理解解決方案的價值主張
解決方案有明確的競爭優勢
第二階段:可用性驗證 (Usability Validation)
目標: 驗證解決方案的可用性和用戶接受度
方法:
互動原型測試:讓用戶體驗接近真實的解決方案
工作流程整合測試:在實際工作環境中測試解決方案
認知負荷評估:確保解決方案不會增加用戶的心理負擔
關鍵指標:
任務完成率和完成時間
用戶錯誤率和恢復能力
用戶滿意度和推薦意願
第三階段:價值驗證 (Value Validation)
目標: 驗證解決方案真的創造了預期的價值
方法:
A/B 測試:比較使用 AI 輔助和傳統方法的效果差異
長期使用追蹤:觀察用戶的持續使用行為和價值實現
投資回報分析:計算實際的成本節省和效益提升
測量維度:
效率提升:時間節省、錯誤減少、品質改善
體驗改善:工作滿意度、學習機會、成就感
商業價值:收入增長、成本降低、競爭優勢
成功用例的六大特徵
學習要點
設計師應該掌握的核心能力:
跨領域研究能力:能深入理解不同行業的工作特性和痛點
系統性思考:理解問題和解決方案在更大系統中的位置
人機互動設計:設計有效的人類與 AI 協作模式
價值主張設計:能清晰表達和驗證產品的價值主張
實驗設計能力:能設計有效的驗證實驗和測量指標
避免的設計陷阱:
技術崇拜:過度迷戀新技術而忽略用戶需求 (technology worship)
完美主義:追求完美的自動化而忽略實用性 (perfectionism)
專家偏見:只聽專家意見而忽略普通用戶聲音 (expert bias)
孤立設計:脫離實際工作情境設計解決方案 (isolated design)
一次性思維:只考慮初始設計而忽略長期發展 (one-shot thinking)
實作檢查清單
專案啟動前:
[ ] 完成深度用戶研究,確認真實痛點
[ ] 進行三層評估:用戶價值、技術可行性、商業價值
[ ] 定義清晰的成功指標和測量方法
[ ] 評估組織的變革準備度和技術能力
[ ] 設計人機協作模式,避免讓 AI 告訴專家怎麼做
開發過程中:
[ ] 建立快速原型,儘早與用戶測試
[ ] 定期收集用戶反饋,驗證假設
[ ] 監控技術指標,確保符合預期
[ ] 評估實施複雜度,調整範圍和時程
[ ] 準備用戶培訓和變革管理計劃
上線後持續改善:
[ ] 追蹤實際使用數據和價值實現
[ ] 收集長期用戶反饋,識別改善機會
[ ] 分析邊界情況,改善系統穩健性
[ ] 評估擴展機會,考慮其他用例
[ ] 總結經驗教訓,應用到下個專案
觀點案例
醫療保健領域潛在的 AI 應用案例摘要
本文摘錄自 Thomas Wilson 的觀點文章,探討 AI 在全球醫療保健領域的十大潛力應用,並特別提及其在醫療客服中心和健康平台中的作用。
十大 AI 應用案例:
生成式 AI 於藥物發現與客服回應: 加速新藥化合物生成;在客服中心自動草擬個人化病患回覆。
AI 於個人化醫療與病患分流: 根據基因資訊提供個人化治療計畫;協助客服中心分流病患問題,將緊急個案轉給專門團隊。
AutoML 於健康平台與客服自動化: 協助醫院部署 ML 模型,預測病患入院和資源需求;在客服中心自動化預約排程和後續護理指導等流程。
可解釋 AI (XAI) 於醫療診斷與資訊溝通: 提高診斷決策透明度,解釋症狀與疾病關聯;協助客服代表提供病患更易懂的健康資訊。
NLP 於遠距醫療與客服中心: 自動轉錄和分析醫病對話;增強客服中心的情緒分析能力,即時理解病患情緒並調整回應;可利用翻譯 API 支援多語言溝通。
邊緣 AI 於醫療設備與診斷支援: 驅動可自主運作的醫療設備(如攜帶式超音波、穿戴裝置);為客服中心提供即時診斷支援。
AI 於醫療網路安全: 保護病患數據免受侵害;監控平台和客服中心的異常活動,防止未經授權的存取。
MLOps 於健康系統與客服預測: 簡化 ML 模型部署,用於資源管理和設備預測性維護;協助客服中心整合 AI 模型,預測病患滿意度或等待時間。
低/無程式碼 AI 於健康科技: 讓新創和醫院快速開發應用(如病患管理、詐欺偵測);使客服中心能快速部署新工具處理病患查詢和簡化工作流程。未來可能出現禮賓機器人取代傳統 UI。
AI 於員工賦能: 透過個人化學習模組加強醫護人員訓練;為客服專員提供即時支援,協助快速準確回答複雜醫療問題。
這些 AI 和 ML 應用正全面轉變醫療保健營運,從病患護理到後勤工作,提升效率和護理成果。
AI/機器學習的產品技術選擇
David Andrzejewski在「選擇正確的AI/機器學習使用案例」側邊欄中討論了AI/ML能力的UX影響 。他指出,AI/ML的優勢在於能解決難以用傳統軟體解決的問題,並處理固有的噪音或機率領域 。然而,AI/ML方法的主要缺點是其輸出缺乏確定性或校準 。因此,設計師需要考慮如何建立可靠和一致的使用者體驗,即使基礎是不可靠和不一致的 。
讀後案例練習
馬上進入討論,就可以獲取本章節完整投影片內容,並且解答本案例。
智慧客服系統重新設計
背景案例
某電商公司想要開發智慧客服系統,目標是「用 AI 取代人工客服,提供24小時全天候服務」。他們的計劃包括:
- 用自然語言處理分析客戶問題
- 自動回答常見問題 (FAQ)
- 只有複雜問題才轉給人工客服
- 目標是減少人工客服成本 60%
copyright © PrivacyUX consulting ltd. All right reserved.
關於本刊作者
Gainshin Hsiao 是 Agentic UX(代理式使用者體驗)的先驅,在人工智能與使用者體驗設計領域擁有超過 15 年的開創性實踐。他率先提出將用戶隱私保護視為 AI 產品設計的核心理念,於 2022 年創立 Privacyux Consulting Ltd. 並擔任首席顧問,積極推動隱私導向的醫療 AI 產品革新。此前,他亦擔任社交 AI 首席策略官(2022-2024),專注於設計注重隱私的情感識別系統及用戶數據自主權管理機制。
Agentic UX 理論建構與實踐
AI 隱私保護設計準則
負責任 AI 體驗設計
在 Cyphant Group 設計研究院負責人任內(2021-2023),他探索了 AI 系統隱私保護準則,為行業標準做出貢獻。更早於 2015 至 2018 年,帶領阿里巴巴集團數位營銷平台體驗設計團隊(杭州、北京、上海、廣州)、淘寶用戶研究中心並創立設計大學,從零開始負責大學的運營與發展,不僅規劃了全面的課程體系,更確立了創新設計教育理念,旨在為阿里巴巴集團培育具備前瞻視野與實戰能力的設計人才。其課程體系涵蓋使用者中心設計、使用者體驗研究、數據驅動設計、生成設計等多個面向應用。
活躍於國際設計社群,在全球分享 Agentic UX 和 AI 隱私保護的創新理念。他的工作為建立更負責任的 AI 生態系統提供了重要的理論基礎和實踐指導。
學術背景
Mcgill - Infomation study/HCI -Agentic UX, Canada
Aalto Executive MBA-策略品牌與服務設計, Singapore
台灣科技大學:資訊設計碩士- HCI, Taiwan
中原大學:商業設計學士- Media and marketing design, Taiwan










